古道公益 管理员 收听TA

820

主题

7

听众

3万

积分
古道公益 发表于 2016-5-21 20:23:57
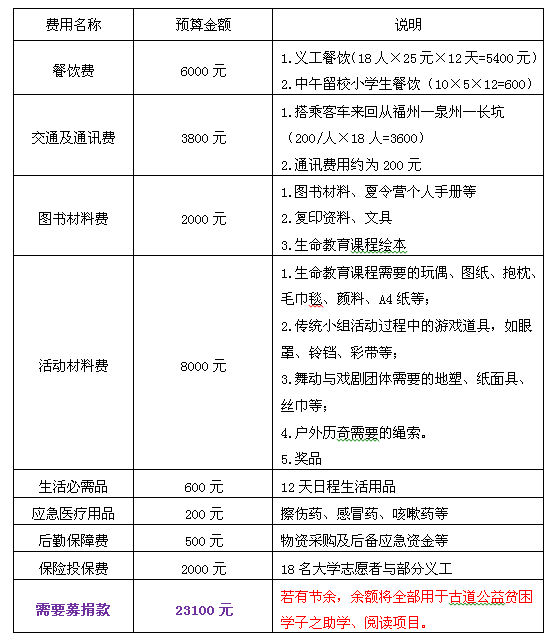
2016年古道成长夏令营
1.主题
   “古道童心,生命成长”
2.地点
   福建省永春县锦斗镇长坑小学
3.时间
   2016年7月10日—7月21日
4.需要募捐款项
   23100元

以下为详细说明:
一、目标
1.让贫困学子、留守儿童在暑期度过一个充实的、快乐的假期。
2.让各专业大学生们接触社会,深入公益活动,理论联系实际,为公益行业培养更多的专业人才。
3.注重心灵关怀,让古道公益、乡村学校共同发起、参与,让贫困学子、留守儿童也拥有欢乐有趣的假期。
二、募捐
募捐款照片.png
募捐到目标款,即截止本次募捐。

古道公益账户:
存款账户:福建省古道公益救助服务中心
开户银行:兴业银行福州福兴支行
银行账号:117160 100100 073820
支付 宝: goodgyw@goodgyw.com
image001.jpg

三、夏令营大家庭成员:
1. 18名大学生志愿者:(前期已经招募完毕)
他们有丰富的实践经历,懂得运用社会工作专业知识、教育学专业知识提升实践效果的能力,具备策划项目、人际沟通的能力;
他们热爱公益事业,性格开朗热情,有爱心、耐心,吃苦耐劳,随机应变能力强,做事有主见,服从安排,听从指挥,能轻松与小朋友建立友好的关系;
他们具备夏令营课程的相关特长,能教小朋友传统文化,唱歌,跳舞,绘画,制作手工等;
        联系人:叶珍(18649828982)、冯晓燕(13101429332)。
image002.jpg
2. 35名乡村贫困学子与留守儿童:
    可爱的小朋友们来自永春县锦斗镇长坑小学周边村落的孩子,以及古道公益资助的学子,他们热爱学习,勤劳真诚;他们渴望知识,关爱,陪伴;他们期待新鲜有趣,丰富多彩,形式多元的学习体验。
       联系人:李金湖(13459500598)。
image003.jpg

3. 5名古道公益老义工:
他们具备常用的急救知识,多次参与梅格救护的培训;
他们集体观念强,性格开朗,善于与人沟通,善于处理人际关系与协调可用资源;
他们是志愿者团队强大的后盾力量;
他们总是带着一颗跃动着爱的心,一次次完成着爱的传递。

详情请浏览文章:《这个夏日,为爱出发吧》
image005.jpg
这个夏日,为爱出发吧
——2016年古道成长夏令营
夏日灼灼,燃起激情无数,多少浓情在这夏日的空气中发酵顺着鼻腔温暖左胸膛那颗红心。
当我们享受着优越的物质条件,他们小小的肩膀早已扛起生活的重担;
当我们还在做着酣甜的美梦,他们早已默默走在上学的小路上;
当我们随心所欲在父母的怀抱中撒娇,他们却日复一日在孤寂中守望父母归来;
他们有一个共同的名字:农村留守儿童。
他们有一个简单的梦想:擦干眼泪,绽放自信而温暖的笑容。
他们大部分隔代教育抚养,因为贫穷,许多孩子的父母要出外打工不能陪伴他们成长,他们是散落在人间的小天使,早早地懂得生活的艰辛,并顽强与命运抗争,或许因为他们拥有的比其他孩子少,所以更懂得爱与关怀,也更让人心疼。
古道公益努力地帮扶每一个受资助的孩子,希望这些孩子们多一些快乐,多一份勇气追逐梦想,健康快乐成长!
一路走来,福建省古道公益救助服务中心成立四周年,截止于2016年4月30日,古道公益在救护上邀省内各大医院专家,免费为公众做救护知识推广。通过古道公益微博、微信传播救护知识,在紧急救助方面募集资金约30多万。在助学上资助贫困山村的学子,总下乡173回,参与义工达1462人,累计行程约71530公里,一对一资助610名贫困学子。在阅读上通过长期持续性引导,使孩子在阅读中自我成长。目前已援建8个乡村图书室,坚持开展“流动图书馆”活动,二者图书投入合计8000册。  
这个夏日你是否愿意带着那颗爱心做一名义工,与我们一起走进那座在偏僻山村里用童真筑成的“城堡”,与那群小天使一起度过一个欢快而有意义的暑假;
    这个夏日你是否愿意牵起那一双双小手,带着他们发现自我健康成长;
    这个夏日你是否愿意与他们一起谱写一段充满浓情的夏日乐章。
    有爱,就跟我们一起出发吧!

一、古道成长夏令营
1、主题
“古道童心,生命成长”
2、口号
古道伴成长,夏日乐无限。
二、夏令营活动地点:
福建省永春县锦斗镇长坑小学
三、夏令营活动时间:
2016年7月10日—7月21日
四、夏令营活动安排
(1)素质拓展:2016年7月10日-7月11日由志愿者组成的团队成员进行前期为期2天的团队成员素质拓展。
(2)成长夏令营:2016年7月12日-7月21日正式进行由志愿者与服务对象共同参与的为期10天的夏令营成长活动。
五、夏令营期活动方案(另附)
1、课程安排
2课程内容

古道上行,从心出发。古道成长夏令营期待您的参与!

image006.png


长按二维码“识别图中二维码”,关注“古道公益”


古道公益账户:
存款账户:福建省古道公益救助服务中心
开户银行:兴业银行福州福兴支行
银行账号:117160 100100 073820
支付 宝: goodgyw@goodgyw.com

相关资料:【第三届:2016年古道成长夏令营】http://goodgyw.com/forum/forum.php?mod=viewthread&tid=1137
回复

使用道具 举报

回复
只言片语也是一种鼓励
返回板块
回帖列表

2

主题

2

听众

3556

积分
沙发
发表于 2016-5-24 16:55:22 |只看该作者
本帖最后由 杨洁 于 2016-6-3 16:45 编辑

截止2016年5月23日23:59分共计收到募捐款6864.00元。其中:

一、2016年5月21日-5月23日23:59支付宝汇总:5810.00元。
发生时间
对方账号
收入金额(元)
备注
2016-5-21  21:50
刘家勤
100.00
资助2016年古道成长夏令营
2016-5-21  22:00
叶秀丽
100.00
资助2016年古道成长夏令营
2016-5-21  22:02
陈艳
300.00
资助2016年古道成长夏令营
2016-5-21  22:04
张弼泉
300.00
资助2016年古道成长夏令营
2016-5-21  22:07
上官坤泽
200.00
资助2016年古道成长夏令营
2016-5-21  22:07
徐小兰
50.00
资助2016年古道成长夏令营
2016-5-21  22:34
杨惠容
600.00
资助2016年古道成长夏令营
2016-5-21  22:46
洪静宜
50.00
资助2016年古道成长夏令营
2016-5-21  22:48
占扬清
200.00
资助2016年古道成长夏令营
2016-5-21  23:02
林瑾
100.00
资助2016年古道成长夏令营
2016-5-21  23:15
林明辉
100.00
资助2016年古道成长夏令营
2016-5-22  0:18
黄书奋
100.00
资助2016年古道成长夏令营
2016-5-22  7:45
陈进京
500.00
资助2016年古道成长夏令营
2016-5-22  8:09
李新春
200.00
资助2016年古道成长夏令营
2016-5-22  8:22
王海燕
100.00
资助2016年古道成长夏令营
2016-5-22  8:48
周冲
50.00
资助2016年古道成长夏令营
2016-5-22  8:57
叶良宙
200.00
资助2016年古道成长夏令营
2016-5-22  9:24
陈玉枝
100.00
资助2016年古道成长夏令营
2016-5-22  9:38
张晓明
10.00
资助2016年古道成长夏令营
2016-5-22  9:59
高嫣妮
100.00
资助2016年古道成长夏令营
2016-5-22  10:00
陈玉云
100.00
资助2016年古道成长夏令营
2016-5-22  10:40
颜丰灵
300.00
资助2016年古道成长夏令营
2016-5-22  10:59
江小燕
300.00
资助2016年古道成长夏令营
2016-5-22  11:00
康小英
100.00
资助2016年古道成长夏令营
2016-5-22  11:10
潘默然
500.00
资助2016年古道成长夏令营
2016-5-22  11:49
韩志军
50.00
资助2016年古道成长夏令营
2016-5-22  11:59
李志勇
50.00
资助2016年古道成长夏令营
2016-5-22  11:59
林栋梁
100.00
资助2016年古道成长夏令营
2016-5-22  16:09
李金湖
100.00
资助2016年古道成长夏令营
2016-5-22  16:09
吴庆祝
100.00
资助2016年古道成长夏令营
2016-5-22  16:49
张栩
200.00
资助2016年古道成长夏令营
2016-5-22  21:17
叶贻乐
100.00
资助2016年古道成长夏令营
2016-5-23  17:54
周小平
300.00
资助2016年古道成长夏令营
2016-5-23  20:04
汪燕娥
50.00
资助2016年古道成长夏令营
二、2015年5月21日-5月23日23:59对公账户汇总:1054.00元。
交易日期
对方户名
贷方金额
用途
2016-05-21  22:04:59
李文烟
2.00
资助2016年古道成长夏令营
2016-05-21  22:10:11
赵莹
300.00
资助2016年古道成长夏令营
2016-05-22  23:08:07
林晓玲
50.00
资助2016年古道成长夏令营
2016-05-22  12:57:31
王晓慧
100.00
资助2016年古道成长夏令营
2016-05-22  16:03:45
王晓慧
100.00
资助2016年古道成长夏令营
2016-05-22  18:23:08
叶灵
500.00
资助2016年古道成长夏令营
2016-05-23  01:15:35
李文烟
1.00
资助2016年古道成长夏令营
2016-05-23  22:27:43
李文烟
1.00
资助2016年古道成长夏令营



回复

使用道具 举报

2

主题

2

听众

3556

积分
板凳
发表于 2016-5-25 16:06:41 |只看该作者
本帖最后由 杨洁 于 2016-6-3 16:46 编辑

截止2016年5月24日23:59分共计收到募捐款7485.00元。其中:
一、2016年5月24日23:59支付宝汇总:420.00元。
发生时间
对方账号
收入金额(元)
备注
2016-5-24  16:59
龚倩
200.00
资助2016年古道成长夏令营
2016-5-24  20:42
颜尧民
200.00
资助2016年古道成长夏令营
2016-5-24  21:58
张道位
20.00
资助2016年古道成长夏令营
二、2015年5月24日23:59对公账户汇总:201.00元。
2016-05-24  12:48:59
吴金华
200.00
资助2016年古道成长夏令营
2016-05-24  22:34:16
李文烟
1.00
资助2016年古道成长夏令营



回复

使用道具 举报

2

主题

2

听众

3556

积分
地板
发表于 2016-5-26 11:26:48 |只看该作者
本帖最后由 杨洁 于 2016-6-3 16:42 编辑

截止2016年5月25日23:59分共计收到募捐款7786.00元。其中:
一、2016年5月25日23:59支付宝汇总:300.00元。
发生时间
对方账号
收入金额(元)
备注
2016-5-25  11:28
陈晓红
300.00
资助2016年古道成长夏令营
 

二、2015年5月25日23:59对公账户汇总:1.00元。
交易日期
对方户名
贷方金额
用途
2016-05-25  22:05:10
李文烟
1.00
资助2016年古道成长夏令营

回复

使用道具 举报

2

主题

2

听众

3556

积分
5#
发表于 2016-5-27 10:41:23 |只看该作者
本帖最后由 杨洁 于 2016-6-3 16:47 编辑

截止2016年5月26日23:59分共计收到募捐款10887.00元。其中:
一、2016年5月26日23:59支付宝汇总:2700.00元。
发生时间
对方账号
收入金额(元)
备注
2016-5-26  14:10
邓枝绿
200.00
资助2016年古道成长夏令营
2016-5-26  15:15
章丽金
200.00
资助2016年古道成长夏令营
2016-5-26  20:51
方俊娥
1,000.00
资助2016年古道成长夏令营
2016-5-26  21:41
陈彬彬
1,000.00
资助2016年古道成长夏令营
2016-5-26  21:42
陈洁
200.00
资助2016年古道成长夏令营
2016-5-26  23:34
林榕
100.00
资助2016年古道成长夏令营
 

二、2015年5月26日23:59对公账户汇总:401.00元。
交易日期
对方户名
贷方金额
用途
2016-05-26  20:58:33
郭丽霞
200.00
资助2016年古道成长夏令营
2016-05-26  21:50:26
罗益粦
200.00
资助2016年古道成长夏令营
2016-05-26  21:57:26
李文烟
1.00
资助2016年古道成长夏令营
回复

使用道具 举报

2

主题

2

听众

3556

积分
6#
发表于 2016-5-30 10:47:54 |只看该作者
本帖最后由 杨洁 于 2016-6-3 17:00 编辑

截止2016年5月29日23:59分共计收到募捐款15090.00元。其中:
一、2016年5月27日-29日23:59支付宝汇总:2600.00元。
发生时间
对方账号
收入金额(元)
备注
2016-5-27  10:35
南京李小姐
200.00
资助2016年古道成长夏令营
2016-5-27  11:36
严凌
100.00
资助2016年古道成长夏令营
2016-5-27  11:47
李智华
500.00
资助2016年古道成长夏令营
2016-5-27  21:20
吴秀萍
100.00
资助2016年古道成长夏令营
2016-5-27  22:41
吴剑容
500.00
资助2016年古道成长夏令营
2016-5-27  23:27
林峰
100.00
资助2016年古道成长夏令营
2016-5-28  21:53
章瑞斌
200.00
资助2016年古道成长夏令营
2016-5-29  16:56
郑鸣寒
100.00
资助2016年古道成长夏令营
2016-5-29  20:04
赵明义
100.00
资助2016年古道成长夏令营
2016-5-29  21:07
陈智敏
200.00
资助2016年古道成长夏令营
2016-5-29  22:53
陈丽娟
500.00
资助2016年古道成长夏令营
二、2015年5月27日-29日23:59对公账户汇总:1603.00元。
交易日期
对方户名
贷方金额
用途
2016-05-27  11:25:49
谢毓婷
1,000.00
资助2016年古道成长夏令营
2016-05-27  13:08:07
陈建和
100.00
资助2016年古道成长夏令营
2016-05-27  13:08:53
游路沙
500.00
资助2016年古道成长夏令营
2016-05-27  22:23:33
李文烟
1.00
资助2016年古道成长夏令营
2016-05-29  22:50:24
李文烟
1.00
资助2016年古道成长夏令营
2016-05-29  22:15:14
李文烟
1.00
资助2016年古道成长夏令营
回复

使用道具 举报

2

主题

2

听众

3556

积分
7#
发表于 2016-5-31 17:34:17 |只看该作者
本帖最后由 杨洁 于 2016-6-3 17:12 编辑

截止2016年5月30日23:59分共计收到募捐款17641.00元。其中:
一、2016年5月30日23:59支付宝汇总:2050.00元。
发生时间
对方账号
收入金额(元)
备注
2016-5-30  11:52
吴庆祝
200.00
资助2016年古道成长夏令营
2016-5-30  12:02
黄福星
200.00
资助2016年古道成长夏令营
2016-5-30  12:43
叶良宙
200.00
资助2016年古道成长夏令营
2016-5-30  12:44
姚德纯
100.00
资助2016年古道成长夏令营
2016-5-30  12:44
尤义伟
50.00
资助2016年古道成长夏令营
2016-5-30  18:29
肖兴跃
100.00
资助2016年古道成长夏令营
2016-5-30  19:08
李峰华
200.00
资助2016年古道成长夏令营
2016-5-30  19:37
李国新
200.00
资助2016年古道成长夏令营
2016-5-30  19:50
彭明
300.00
资助2016年古道成长夏令营
2016-5-30  21:22
王志凌
100.00
资助2016年古道成长夏令营
2016-5-30  23:00
吴晓荣
200.00
资助2016年古道成长夏令营
2016-5-30  23:11
林琼芳
200.00
资助2016年古道成长夏令营

二、2015年5月30日23:59对公账户汇总:501.00元。
交易日期
对方户名
贷方金额
用途
2016-05-30  13:24:00
游丽梅
500.00
资助2016年古道成长夏令营
2016-05-30  19:45:56
李文烟
1.00
资助2016年古道成长夏令营

回复

使用道具 举报

2

主题

2

听众

3556

积分
8#
发表于 2016-6-2 10:09:00 |只看该作者
本帖最后由 杨洁 于 2016-6-3 17:17 编辑

截止2016年6月3日10:00共计收到募捐款28568.00元。其中:
一、2016年6月3日10:00支付宝汇总:22946.00元。
发生时间
对方账号
收入金额(元)
备注
2016-5-21  21:50
刘家勤
100.00
资助2016年古道成长夏令营
2016-5-21  22:00
叶秀丽
100.00
资助2016年古道成长夏令营
2016-5-21  22:02
陈艳
300.00
资助2016年古道成长夏令营
2016-5-21  22:04
张弼泉
300.00
资助2016年古道成长夏令营
2016-5-21  22:07
上官坤泽
200.00
资助2016年古道成长夏令营
2016-5-21  22:07
徐小兰
50.00
资助2016年古道成长夏令营
2016-5-21  22:34
杨惠容
600.00
资助2016年古道成长夏令营
2016-5-21  22:46
洪静宜
50.00
资助2016年古道成长夏令营
2016-5-21  22:48
占扬清
200.00
资助2016年古道成长夏令营
2016-5-21  23:02
林瑾
100.00
资助2016年古道成长夏令营
2016-5-21  23:15
林明辉
100.00
资助2016年古道成长夏令营
2016-5-22  0:18
黄书奋
100.00
资助2016年古道成长夏令营
2016-5-22  7:45
陈进京
500.00
资助2016年古道成长夏令营
2016-5-22  8:09
李新春
200.00
资助2016年古道成长夏令营
2016-5-22  8:22
王海燕
100.00
资助2016年古道成长夏令营
2016-5-22  8:48
周冲
50.00
资助2016年古道成长夏令营
2016-5-22  8:57
叶良宙
200.00
资助2016年古道成长夏令营
2016-5-22  9:24
陈玉枝
100.00
资助2016年古道成长夏令营
2016-5-22  9:38
张晓明
10.00
资助2016年古道成长夏令营
2016-5-22  9:59
高嫣妮
100.00
资助2016年古道成长夏令营
2016-5-22  10:00
陈玉云
100.00
资助2016年古道成长夏令营
2016-5-22  10:40
颜丰灵
300.00
资助2016年古道成长夏令营
2016-5-22  10:59
江小燕
300.00
资助2016年古道成长夏令营
2016-5-22  11:00
康小英
100.00
资助2016年古道成长夏令营
2016-5-22  11:10
潘默然
500.00
资助2016年古道成长夏令营
2016-5-22  11:49
韩志军
50.00
资助2016年古道成长夏令营
2016-5-22  11:59
李志勇
50.00
资助2016年古道成长夏令营
2016-5-22  11:59
林栋梁
100.00
资助2016年古道成长夏令营
2016-5-22  16:09
李金湖
100.00
资助2016年古道成长夏令营
2016-5-22  16:09
吴庆祝
100.00
资助2016年古道成长夏令营
2016-5-22  16:49
张栩
200.00
资助2016年古道成长夏令营
2016-5-22  21:17
叶贻乐
100.00
资助2016年古道成长夏令营
2016-5-23  17:54
周小平
300.00
资助2016年古道成长夏令营
2016-5-23  20:04
汪燕娥
50.00
资助2016年古道成长夏令营
2016-5-24  16:59
龚倩
200.00
资助2016年古道成长夏令营
2016-5-24  20:42
颜尧民
200.00
资助2016年古道成长夏令营
2016-5-24  21:58
张道位
20.00
资助2016年古道成长夏令营
2016-5-25  11:28
陈晓红
300.00
资助2016年古道成长夏令营
2016-5-26  14:10
邓枝绿
200.00
资助2016年古道成长夏令营
2016-5-26  15:15
章丽金
200.00
资助2016年古道成长夏令营
2016-5-26  20:51
方俊娥
1000.00
资助2016年古道成长夏令营
2016-5-26  21:41
陈彬彬
1000.00
资助2016年古道成长夏令营
2016-5-26  21:42
陈洁
200.00
资助2016年古道成长夏令营
2016-5-26  23:34
林榕
100.00
资助2016年古道成长夏令营
2016-5-27  10:35
南京李小姐
200.00
资助2016年古道成长夏令营
2016-5-27  11:36
严凌
100.00
资助2016年古道成长夏令营
2016-5-27  11:47
李智华
500.00
资助2016年古道成长夏令营
2016-5-27  21:20
吴秀萍
100.00
资助2016年古道成长夏令营
2016-5-27  22:41
吴剑容
500.00
资助2016年古道成长夏令营
2016-5-27  23:27
林峰
100.00
资助2016年古道成长夏令营
2016-5-28  21:53
章瑞斌
200.00
资助2016年古道成长夏令营
2016-5-29  16:56
郑鸣寒
100.00
资助2016年古道成长夏令营
2016-5-29  20:04
赵明义
100.00
资助2016年古道成长夏令营
2016-5-29  21:07
陈智敏
200.00
资助2016年古道成长夏令营
2016-5-29  22:53
陈丽娟
500.00
资助2016年古道成长夏令营
2016-5-30  11:52
吴庆祝
200.00
资助2016年古道成长夏令营
2016-5-30  12:02
黄福星
200.00
资助2016年古道成长夏令营
2016-5-30  12:43
叶良宙
200.00
资助2016年古道成长夏令营
2016-5-30  12:44
姚德纯
100.00
资助2016年古道成长夏令营
2016-5-30  12:44
尤义伟
50.00
资助2016年古道成长夏令营
2016-5-30  18:29
肖兴跃
100.00
资助2016年古道成长夏令营
2016-5-30  19:08
李峰华
200.00
资助2016年古道成长夏令营
2016-5-30  19:37
李国新
200.00
资助2016年古道成长夏令营
2016-5-30  19:50
彭明
300.00
资助2016年古道成长夏令营
2016-5-30  21:22
王志凌
100.00
资助2016年古道成长夏令营
2016-5-30  23:00
吴晓荣
200.00
资助2016年古道成长夏令营
2016-5-30  23:11
林琼芳
200.00
资助2016年古道成长夏令营
2016-5-31  10:36
郭琛
500.00
资助2016年古道成长夏令营
2016-5-31  12:07
陈彩虹
200.00
资助2016年古道成长夏令营
2016-5-31  12:33
李立凤
100.00
资助2016年古道成长夏令营
2016-5-31  12:43
谢素端
200.00
资助2016年古道成长夏令营
2016-5-31  12:55
赵丽亚
200.00
资助2016年古道成长夏令营
2016-5-31  13:51
泉州市永春县下洋镇新坂幼儿园
200.00
资助2016年古道成长夏令营
2016-5-31  14:37
林琇
300.00
资助2016年古道成长夏令营
2016-5-31  15:01
俞剑梅
200.00
资助2016年古道成长夏令营
2016-5-31  17:23
陈临
500.00
资助2016年古道成长夏令营
2016-5-31  17:35
赵丽红
200.00
资助2016年古道成长夏令营
2016-5-31  18:32
潘雅丽
100.00
资助2016年古道成长夏令营
2016-5-31  21:46
康丽春
100.00
资助2016年古道成长夏令营
2016-6-1  9:32
黄仲林
100.00
资助2016年古道成长夏令营
2016-6-1  10:35
许剑静
200.00
资助2016年古道成长夏令营
2016-6-1  10:41
何佩玲
2000.00
资助2016年古道成长夏令营
2016-6-1  11:02
吴荣宇
1000.00
资助2016年古道成长夏令营
2016-6-1  11:09
吴荣宇
1000.00
资助2016年古道成长夏令营
2016-6-1  11:39
王萍
200.00
资助2016年古道成长夏令营
2016-6-1  14:36
林秀霞
600.00
资助2016年古道成长夏令营
2016-6-1  17:08
林维
200.00
资助2016年古道成长夏令营
2016-6-1  18:26
潘秀祝
66.00
资助2016年古道成长夏令营
2016-6-1  21:29
吴立明(吴优米)
100.00
资助2016年古道成长夏令营
2016-6-1  23:31
谢晓燕
100.00
资助2016年古道成长夏令营
2016-6-2  2:21
王凌
500.00
资助2016年古道成长夏令营
2016-6-3  8:58
甘芳
200.00
资助2016年古道成长夏令营
小计
 
22946.00

二、2016年6月3日10:00对公账户汇总:5622.00元。
交易日期
对方户名
贷方金额
用途
2016-05-21  22:04:59
李文烟
2.00
资助2016年古道成长夏令营
2016-05-21  22:10:11
赵莹
300.00
资助2016年古道成长夏令营
2016-05-22  23:08:07
林晓玲
50.00
资助2016年古道成长夏令营
2016-05-22  12:57:31
王晓慧
100.00
资助2016年古道成长夏令营
2016-05-22  16:03:45
王晓慧
100.00
资助2016年古道成长夏令营
2016-05-22  18:23:08
叶灵
500.00
资助2016年古道成长夏令营
2016-05-23  01:15:35
李文烟
1.00
资助2016年古道成长夏令营
2016-05-23  22:27:43
李文烟
1.00
资助2016年古道成长夏令营
2016-05-24  12:48:59
吴金华
200.00
资助2016年古道成长夏令营
2016-05-24  22:34:16
李文烟
1.00
资助2016年古道成长夏令营
2016-05-25  22:05:10
李文烟
1.00
资助2016年古道成长夏令营
2016-05-26  20:58:33
郭丽霞
200.00
资助2016年古道成长夏令营
2016-05-26  21:50:26
罗益粦
200.00
资助2016年古道成长夏令营
2016-05-26  21:57:26
李文烟
1.00
资助2016年古道成长夏令营
2016-05-27  11:25:49
谢毓婷
1,000.00
资助2016年古道成长夏令营
2016-05-27  13:08:07
陈建和
100.00
资助2016年古道成长夏令营
2016-05-27  13:08:53
游路沙
500.00
资助2016年古道成长夏令营
2016-05-27  22:23:33
李文烟
1.00
资助2016年古道成长夏令营
2016-05-29  22:50:24
李文烟
1.00
资助2016年古道成长夏令营
2016-05-29  22:15:14
李文烟
1.00
资助2016年古道成长夏令营
2016-05-30  13:24:00
游丽梅
500.00
资助2016年古道成长夏令营
2016-05-30  19:45:56
李文烟
1.00
资助2016年古道成长夏令营
2016-05-31  11:00:50
郑振兴
1,000.00
资助2016年古道成长夏令营
2016-05-31  19:47:23
李文烟
1.00
资助2016年古道成长夏令营
2016-06-01  10:36:41
林晓
100.00
资助2016年古道成长夏令营
2016-06-01  14:30:37
王杰
758.00
资助2016年古道成长夏令营
2016-06-01  19:13:37
李文烟
1.00
资助2016年古道成长夏令营
2016-06-02  21:54:08
李文烟
1.00
资助2016年古道成长夏令营
小计
 
5,622.00
 
合计
 
28,568.00

回复

使用道具 举报

您需要登录后才可以回帖 登录 | 立即注册

 

回顶部